[摘要]研究者以浙教版八年级数学下册“三角形的中位线"教学为例,探索了核心素养导向下的几何定理教学,以及教师如何让学生在经历三角形中位线定理“再发现”"再证明”和“再应用”的过程中深入发展数学核心素养。
[摘要]研究者从课标理念、学业质量要求、教学导向和教育价值等角度出发,对2024年广东中考数学第19题进行分析,深入研读课标,精准把握要义;理解教材,重视“双基”,强化知识的结构化理解;重视数学阅读,强化真实情境的主题学习,提升数学语言表达能力”的观点,
[摘要]在“双减"背景下,探索初中数学教学实践路径成了基础教育领域的一个重要课题.研究者基于建构主义理论和学习金字塔理论,经过多年的教学实践,成功构建了“四维策略"教学模型:课堂效率的优化、作业质量的提升、精准辅导机制的建立以及考试反思的驱动策略.具体实施措施包括分层互动教学、变式作业设计、师徒结对辅导以及考后反思系统,从而形成了一个可操作的培养框架.本研究为初中数学教学提供了可复制的实践路径.
[摘要]近年来,数学学科教学知识(MPCK)已经成为教育研究热点话题.MPCK包含数学学科知识(MK)一般教学法知识(PK)和数学学习知识(CK),它强调教师综合运用以上三类知识帮助学生理解数学.研究者基于MPCK理念,以“最短路径问题”为例设计中学数学教学过程,从MK、PK、CK视角分析各环节.
[摘要]新课改背景下的数学课堂教学,需关注学生的长期可持续发展.“三习三评”的教学模式,着重关注学生的课前预习、课堂学习与课后复习情况,并对每个环境进行客观评价,为改进作业设计、优化教学方案等提供依据.文章以“因式分解”为例,从“三习”的维度设计教学路径,并从“三评”出发,分别对优化教学方案、优化数学思维与优化作业设计展开分析与思考.
[摘要]在新时代的背景下,教师不仅要传授数学基础知识,更要关注学生在数学学习过程中形成的认知、思维和能力,切实提高课堂教学的效益.在教学实践中,教师应基于学生已有知识经验,构建有效的,强调知识连贯性的,能够增强学生的自主探究能力的真学、深学、乐学之路.
[摘要]以数学文化为主线的教学,能让学生了解并尊重不同民族对数学发展所作的贡献,学会用开放、平等的眼光观察与理解数学学科,此为发展数学核心素养的重要途径之一.研究者以“平面直角坐标系”的教学为例,分别从情境创设、新知建构、巩固提升等环节设计教学活动,探索数学文化在初中数学教学中的重要性与应用方法.
[摘要]数学教学活动是师生积极参与、共同探究、协同发展的过程.在实践教学中,既要重视教师的“教”,又要重视学生的“学”,将教师引领和学生自悟有机结合起来,让学生从掌握知识走向建构知识,实现可持续发展,
[摘要]复习教学是回顾旧知识,形成知识网络,提高学生分析和解决问题能力的关键环节.教师应从教学实际出发,制定具有针对性的复习策略,让学生的思想始终处于活跃的状态,切实提高学生的解题水平和数学素养.研究者以“全等三角形"章节复习教学为例,通过一个典型图形将章节知识进行整合和重组,既避免了简单接受和机械的复制,又增加了复习课堂的趣味性、探究性,全面提升学生能力与素养.
[摘要]在新课程改革不断深化的背景下,教师不仅要向学生传授知识和技巧,更要培养学生的能力和素养,让学生从“学会”走向“会学”.在实际教学中,教师要合理地创设问题情境,引导学生自主探究,让学生经历知识的探索过程,帮助学生形成数学思维能力,发展数学核心素养
[摘要]高阶思维具备人类社会发展的核心竞争力.文章以“圆的有关性质"章节中“垂直于弦的直径”的教学为例,具体以“旧知回顾,引出问题”"新知探索,解决问题”"练习巩固,内化新知”“应用变式,揭露本质”“及时反思,提炼升华”的教学流程谈谈促进思维进阶的操作范式.
[摘要]数学教学的目的并不仅仅是为了传授数学知识,更应关注对学生数学思维、学习能力、核心素养的培养.正所谓“授人以鱼不如授人以渔”,立足变式教学的基础上,引发深度学习,可促使学生积累学习经验,为发展核心素养夯实基础.文章从变式教学、深度学习、核心素养三个核心概念出发,以“全等三角形”的复习教学为例,分别从一题多解、一题多变、多题归一的角度展开研究,揭露变式教学促进深度学习,发展数学核心素养的新路径.
[摘要]深度学习是发展学生数学思维,提高学生数学核心素养和综合能力的有效路径.在初中数学教学中,教师要从实际学情出发,构建恰当的教学情境,引导学生在观察、计算、猜想、验证等活动中经历知识形成过程,从而帮助学生深刻理解知识,建立结构化思维体系,发展数学核心素养.
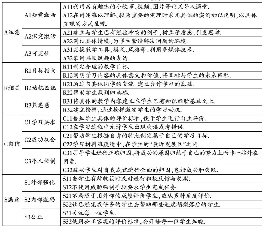
[摘要]ARCS动机模型理论主要涵盖了注意、相关、自信与满意四个层面.从这四个层面着手设计教学活动,能让课堂充满智慧,为发展数学素养奠定基础.“数轴”相对抽象,可用ARCS动机模型理论指导本节课的教学.学生通过亲历新课导入、新知探索、实操活动、巩固练习与总结提炼等环节,体会良好的学习动机带来的愉悦感与成就感. 《义务教育数学课程标准(2022年版)》简称"新课标"提出数学教学应调动学生课堂参与的
[摘要]核心素养导向下践行HPM教育理念,可打造出充满文化气息的课堂,提升教学效率.研究者以“认识二元一次方程(组)"的教学为例,从教学分析着手,分别从“情境创设,揭露探索主题”“抽象本质,暴露核心概念”“类比分析,凸显新知优势”"归纳总结,完善知识体系”四个方面展开研究.
[摘要]借助波利亚四步解题法探究动点问题时,先以问题串的形式分析理解题意,为问题的解决提供基础,再根据已有的解题经验提出代数法和几何法两种求解思路,分组实践两种方案,最后反思解决问题的过程,为今后的学习提供指导.通过教学动点问题,研究者提出以下教学启示:精心设计“好”问题,潜移默化提素养;解决问题“多”角度,灵活处理应万变;瞻前顾后“统”思想,举一反三触旁通. 引言 《义务教育数学课程标准(2
[摘要]单元整体教学有效摆脱了碎片化、短历式、岛屿化的教学困境,是优化个体知识结构,提升学生自主探究能力,发展学生数学核心素养的重要途径.在初中数学教学中,教师要勇于打破课时教学的束缚,立足整体,合理对教学内容进行整合,使知识整体化、结构化、系统化,从而提高学生自主学习能力,发展学生数学核心素养.
[摘要]数学由现实世界中的事物抽象而来,它是一门研究数量关系与空间形成的学科.将现实生活情境引入到数学课堂教学中,可实现知识的“再创造”,让学生对知识的来龙去脉产生深刻理解.本研究以“平面直角坐标系”的教学为例,在磨课的基础上改进教学设计,以不断优化课堂教学成效,促进“三会”"四基”与“四能"的发展,让核心素养落到实处.
[摘要]数学实验教学能够为学生提供更加直观、生动、清晰的学习路径,有利于学生快速理解知识,并在实验过程中锻炼思维能力、实践能力,提升几何直观、推理能力等核心素养.在初中数学教学中,教师要从实际出发,重视创设数学实验活动,切实提高学生学习的主动性和积极性,逐步培养学生终身发展的关键能力与素养.
[摘要]文章以“多边形的内角和”为例,展示自主参与探究式教学在激发学生思维活力,培养学生学习兴趣,发展学生自学能力等方面的作用.教学中,教师给学生一些自主探究和合作交流的机会,引导学生经历知识生成过程,让学生逐渐爱上数学学习. 在新课改背景下,以学生为中心的自主参与探究式教学得到了教师的重视,现已成为新课教学的一种新形态.在初中数学教学中,教师必须转变观念,研究课标、教材和学生,引导学生进行自主
[摘要]建构主义学习理论着重强调“知识应是认知主体积极建构的”.研究者以“二次函数”一课为例,提出基于建构主义学习理论的初中数学教学策略:搭建平台,以学习活动促进者的身份指导教学;提倡互动,以学习组织者的身份引领教学,
摘要]“如何挖掘数学本质,促进深度学习”是新课程理念下一线教师需要重点思考的问题之一.研究者结合有理数乘法教学中“负负得正”的教学设计阐述具体方法,并提出“挖掘知识本源,促进深度探究”“挖掘文化背景,实现深度学习”的思考.
[摘要]研究者以“直角三角形的性质定理”为例,从“回顾旧知,引出课题;探究活动,深度体验;当堂反馈,有效内化;课堂小结,深化认识"这四个教学环节,详细阐述了问题引领、过程体验、发展素养的教学过程.
[摘要]生成性教学是一种师生双向互动的教学方式,极好地满足了课程改革对新型教学活动的需求.研究者从核心素养视角下的生成性课堂的内涵谈起,并以“圆的对称性(第一课时)”教学为例,探寻出常态课教学下基于核心素养的生成性课堂教学策略.
[摘要]立足于课堂教学促进学生核心素养的发展是必然途径,在教师提升自身素养的过程中,数字素养不可或缺.数学学科所具有的基础性特征,决定了数学教师在提升数字素养方面应当予以更多的重视.初中数学教师数字素养的提升是落实数学学科核心素养的必要条件,而基于数字素养提升需要去概括出行之有效的策略,也就成为当务之急.相应的策略可以概括为:在继承初中数学教学优秀传统的基础上,同时关注学生的应试需要与核心素养发展
[摘要]教师在课堂上所进行的努力,是宏观教育思想与学科层面课堂教学相融合的结果.当下的初中数学教育教学,应当以“活的教育”立魂,以“让教”课堂塑形.将“活的教育”与初中数学学科结合起来,就可以发现前者对后者的影响,主要体现在用“活”的思路去理解并设计出相应的课堂教学.“让教”课堂强调在教学的过程中让学生有更多的“教”的机会,强调学生在“学”的过程中,能够通过“教”的形式去表现自己对“学”的理解.用
[摘要]当下教育正由关注教师的教向关注学生的学转变,这意味着教学当中的三个关键要素即学、教、评,必须保持面向学生核心素养发展的一致性.核心素养视域下的“学教评一致性”,是指教师遵循面向核心素养的学、教、评的一致性原则,对教学目标(学习目标)、教学过程及教学评价进行合理设计,以实现核心素养引领学、教、评的开展.教师应以“学教评一致性”拓宽数学教学的视野、优化数学教学的流程、完善数学教学的评价.
[摘要]初中数学学科核心素养所包含的三个层面都是用“学会”来形容的,这说明初中数学教学的基本任务是让学生“学会”用数学的眼光、数学的思维和数学的语言.采用“问题导向式”教学,可以在打开学生思维空间的同时,让学生拥有更多的与三个“学会"相关素养的机会.从学生学习体验的角度来看,问题能够激发学生在数学学习过程中关注自身体验的意识;从教师教学实施与评价的角度来看,当教师的教学瞄准数学学科核心素养发展时,
[摘要]面向当下初中生进行数学表达能力的培养,既是核心素养培育的需要,又是落实“双减”的需要.“双减”背景下初中生数学表达能力培养的策略包括:开辟数学表达空间,培养学生数学表达意识;丰富数学表达体验,提升学生数学表达能力;促成数学表达反思,发展学生数学表达素养.当前初中数学教师应通过上述策略,以数学表达能力的培养为抓手,在提升数学表达素养的基础上,让学生获得学习内驱力,
[摘要]尝试创新教学模式,建立以学生为主体,以问题为驱动的章节复习课教学新模式,可以促发课堂的即时生长,促进学生知识网络的自然建构,让不同层次的学生都获得相应发展.研究者以“一次函数"章节复习课为例,呈现问题驱动式初中数学章节复习课教学实践,并给出如下教学策略:问题呈现开放化,驱动思维;课堂交流动态化,促进发展.
[摘要]研究者深入剖析并阐述了三点共线在初中几何问题中的应用,一方面为教师开展几何模块化教学提供新路径,另一方面为初中生解决几何问题提供新思路.[关键词]三点共线;几何问题;应用探究
[摘要]新课改背景下,初中数学教学越来越重视学生数学能力和思维能力的发展,重视学生数学核心素养的落实.基于这一目标,教师要不断更新教学策略、教学手段,充分发挥数学教学的育人功能,促进学生更好地发展.研究者着重阐述变式教学在概念教学、习题教学、复习教学中的应用,以期通过合理运用深化知识理解,实现知识融通,发展学生数学思维能力.
[摘要]在素质教育的影响下,培养学生核心素养已经成为初中数学教学最重要的环节之一.教学中,教师应关注学生思维品质的形成,重视学生的主体性地位,激发学生的主动性学习,创造机会让学生自己去探索、去发现,收获更多的知识,形成优秀的品质,提高数学思维能力,发展数学核心素养.