[摘 要]《义务教育语文课程标准(2022年版)》指出,阅读教学要实现从信息提取到意义生成的转向。然而,当前小学语文课堂仍深陷功利化、碎片化与情感疏离化的困境。“阅读·遇见”教学范式以素养共生为目标,以“遇见”重构阅读价值(与文本对话、与自我和解、与他者共情、与世界联结),以三维场域(主题式阅读拓展广度、项目化学习延伸深度、沉浸式体验提高温度)重构阅读生态,以四阶支架(预读悬念激活、共读思维可视、
[摘 要]语文新课标确立了语文课程“素养导向”的属性定位。基于“阅读·相遇”理念重构的阅读价值,决定了语文教学要借助主题统整,通过多文本对比和跨学科整合,拓展认知广度;设置项目化学习,以任务驱动和实践探究来延伸阅读深度;开展沉浸式体验,借助共情与角色置换触摸情感温度。这样能打破传统的碎片化、功利化阅读,推动学生与文本、自我、他人及世界的深度互动,从而构建立体阅读生态,促进学生核心素养的全面发展。
[摘 要]语文新课标强调,要引导学生在真实的语言运用情境中,通过积极的语言实践,积累语言经验。这要求重新建构与释放文本的阅读价值,将文本阅读视为一场“相遇”。基于此,教师要引导学生与文本对话,实现语言符号的双向解码;与自我和解,强化阅读过程中的认知重构;与他者共情,搭建文本解构的认知阶梯;与世界联结,拓展文化自信的阅读时空,从而真正释放阅读的核心价值,为学生核心素养的发展助力。 [关键词]小学语
[摘 要]《义务教育语文课程标准(2022年版)》强调阅读教学要实现知识传递向素养共生转型。因此,语文教学要基于阅读“相遇”理念,重新构建文本阅读的教学价值。教师可通过预读悬念激活、共读思维可视、延读创意表达、评读动态反馈等不同方式,为学生搭建认知阶梯,推动阅读教学从传统教学理念下的知识传递向着素养共生转型。 [关键词]阅读“相遇”;素养共生;多维评价;“教—学—评”一体化 [中图分类号] G
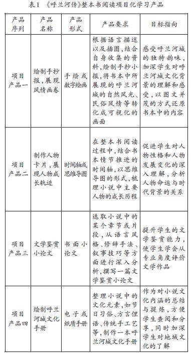
[摘 要]语文新课标将整本书阅读列为拓展型学习任务群,凸显了整本书阅读的重要性。整本书阅读是提升学生核心素养的重要途径。教师以成果导向为原则,依托逆向设计理念,把握课标定位和书本定位,明确整本书项目化阅读的多样产品,并规划项目化层级任务和多维化项目产品,设置整本书项目化阅读任务,有助于落实学习任务群目标,发展学生的核心素养。 [关键词]整本书阅读;项目化学习;成果导向;逆向设计;层级任务 [中
[摘 要]义务教育语文课程以促进学生核心素养发展为目的。教师应把关注学生的语言运用、思维发展、文化自信及审美创造等素养的发展作为重要的教学目标,依据课文特点来展开教学。教学统编语文教材四年级下册《琥珀》一课,教师可围绕核心素养目标,从默读课文、品词析句、语言运用、推测猜想、比较阅读、读写结合等不同方面指导学生阅读,从而落实阅读教学目标,发展学生的核心素养。 [关键词]小学语文;素养导向;单篇课文
[摘 要]统编语文教材加大了练笔的力度,旨在帮助学生更好地理解课文内容,为学生语文知识的习得与内化、语言经验的积累与运用、习作难点的分解与突破打好基础。语文教师要研读教材,把握好“小练笔”的类型、价值及功能,并依据练笔要求,搭建情境支架、问题支架、想象支架、范例支架,以降低学生的写话难度,提高学生的读写迁移能力,发展学生的语文核心素养。 [关键词]小练笔;中高年级;编者意图;教学价值 [中图分
[摘 要]文言文是传承中华优秀传统文化的重要载体。在文言文教学中,教师以培育学生的文化自信为目标,通过挖掘汉字文化、引导诵读积累、关注思想情感、发掘文化元素、引导想象补白及生动讲述故事等方式,在课堂中渗透中华优秀传统文化,能使学生感受到文言文的价值内涵,深化学生对中华优秀传统文化的认识,增强学生的文化自信,落实语文核心素养目标。 [关键词]文化自信;文言文教学;价值内涵 [中图分类号] G62
[摘 要]评价是检验、提升教学质量的重要方式和手段。发挥学生、教师、家长等评价主体的作用,通过基础调查、随堂检测实施课前评价,有利于教师把握学生的学习起点;通过小组互学互鉴、设计评价量表、安排阶段性总结实施随堂评价,有利于教师靶向聚焦精准施策,提高课堂教学的针对性;通过跨学科学习、联结家庭和社区实施课后评价,有利于教师汇聚评价信息,形成合力,达成全面育人目标。 [关键词]道德与法治;评价策略;分
[摘 要]道德与法治新课标指出“道德与法治课程要培养的核心素养,主要包括政治认同、道德修养、法治观念、健全人格、责任意识。政治认同是社会主义建设者和接班人必须具备的思想前提”。道德与法治课堂中,教师可从感性和理性视角来培养学生的政治认同素养,关注学生政治认同的内容建构,并依据学生的认知特点设计适合的学习活动,以增进学生的政治情感,规范学生的政治行为,把培养学生政治认同素养的目标落到实处。 [关键
[摘 要]注重对学生健全人格素养的培养,可以帮助学生形成正确的自我认知、积极的思想品质和健康的生活态度,成为有理想、有担当、有本领的时代新人。在道德与法治教学中,教师从激活道德认知、发展规则意识、注重情感浸润、习惯养成训练、价值精神引领等方面培养学生的健全人格素养,符合学生接受认知事物的发展规律,避免不良因素对学生的影响,有效提升学生的核心素养,落实立德树人根本任务。 [关键词]道德与法治;核心
[摘 要]提问是激发学生探究热情、促进知识内化的有力工具。促“提问”变“学问”,体现了提问作为教学工具的双重作用,既能引发学生的思维活动,又可以将问题作为学生探究的起点,实现学生从感性认识到构建学问的跃迁。高年级数学教学,教师应结合具体的教学内容,梳理指向性问题、探究性问题、开放性问题和适度性问题的设计思路,探究其对学生数学素养发展的促进作用。 [关键词]提问;学问;小学高年级;策略 [中图分
[摘 要]大数据时代背景下,数学在金融、工程、自然科学、人文社科等领域都有着广泛的应用。“数学素养是现代社会每一个公民应当具备的基本素养”,数学新课标指出数学教学要以核心素养为导向。理解性学习能促使思维不断进阶,是提升数学核心素养的有效途径。“用字母表示数量关系”教学,旨在探索核心素养导向下理解性学习的实践路径:以递进任务,驱动逐层理解;以丰富表征,建构多元理解;以学科融合,实现全面理解。 [关
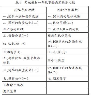
[摘 要]2024年版数学教材依据数学新课标编写而成,与2012年版数学教材相比,在内容编排、单元标题和教学年级等方面存在差异。教学2024年版数学教材,教师应注重趣味性与实用性相结合,采用多样化的教学方式,激发学生的学习兴趣,引导学生深入探究,通过过程性评价与反馈,全面提升学生的数学素养。 [关键词]核心素养;人教版教材;比较;苏教版教材 [中图分类号] G623.5 [文献标识码] A
[摘 要]综合与实践是小学数学学习的重要领域。围绕综合与实践主题活动“欢乐购物街”设计和开展教学,通过“做真事、求真知、悟真情”这一学习闭环,旨在引导学生经历发现问题、提出问题、分析问题、解决问题的过程,感悟数学知识之间、数学与其他学科知识之间、数学与社会生活之间的联系,提高学生解决实际问题的能力,促进学生核心素养的发展。 [关键词]综合与实践;主题活动;感悟 [中图分类号] G623.5
[摘 要]“双减”的目的在于减轻学生的学业负担。当前纸艺教学中存在碎纸浪费严重、名画认识不足及内容缺乏新意等问题。基于此,学校开展“以纸为媒”的名人名画新形式教学研究,旨在传授学生美术知识与技能的同时,营造“玩中学”的氛围,丰富课堂材料与教学技法,提升学生的纸艺创想能力。以“纸语名人名画”项目为例,教师通过开展纸艺百变、纸韵传承、纸绘创客等项目,能有效激发学生的创造力,拓宽他们的艺术视野,促使他们
[摘 要]《义务教育体育与健康课程标准(2022年版)》明确指出,落实“教会、勤练、常赛”要求。浙江省提出体育与健康课堂教与学“四化”(教学内容结构化、教法学法问题化、教学组织小组化、教学评价精准化)转型,其中教学组织小组化是基础。以二年级立定跳远的教学为例,教师基于“学、练、赛、评”一体化理念,针对教学组织小组化现有问题,从科学分组、学练赛评、统筹兼顾三个方面,探索教学组织小组化的实践路径,有助
[摘 要]“小先生制”能够使得体育与健康课堂巧妙转化为运动情境、游戏情境、比赛情境,让学生成为课堂的主人,重构体育与健康课堂的教与学。教师可以通过制订有公信力的课堂规约、设计高关联性的学习材料和演绎有边界感的辅助角色等策略,在体育与健康课堂中有效实施“小先生制”,同时构建综合性学习评价体系,助力学生学科核心素养的发展。 [关键词]小先生制;情境教学;体育与健康 [中图分类号] G623.8
[摘 要]英语课堂中通过设置一系列问题,不仅能够引导学生主动探究、思考并解决问题,还能有效提高学生的语言运用能力。以译林版英语教材三年级上册Unit 8 Happy New Year!的教学为例,探讨问题引导在小学英语教学中的应用,详细分析如何通过问题启发学生思考。通过七大教学板块的设计与实施,发现问题引导在激发学生学习兴趣、培养学生自主学习能力等方面具有积极作用,有助于提升学生的核心素养。 [
[摘 要]基于《义务教育课程方案(2022年版)》中的大概念理念,对小学英语故事教学展开新思考,并结合具体的故事教学案例,开展内容结构化、思维可视化、主题意义化等新实践,探究大概念视域下小学英语故事教学的有效策略,并对未来的小学英语故事教学提出新展望。这样可实现由课时教学到单元教学的贯通,进而构建大概念视域下小学英语故事教学“三生课堂”新样态,更好地提升学生的学科核心素养。 [关键词]大概念;小
[摘 要]英语教材是学生进行英语学习的主要资源,但教材的信息量有限,无法满足学生在词汇量和课外阅读上的需求。融合教材和绘本开展教学是落实英语教学目标的有效手段。英语课堂中,教师可将小学英语教材与课外绘本融合起来进行教学,通过读前预测观察、读中概括理解、读后分析迁移等策略,培养学生的观察与辨析能力、归纳与推断能力、批判与创新能力,提升学生的英语核心素养。 [关键词]小学英语;思维品质;绘本融合
[摘 要]当前的小学英语复习课教学仍存在忽视主题意义、缺乏情境支撑等问题。英语复习课中,教师可运用“解构教材,确定主题意义”“围绕主题,创设整体情境”“基于主题,制订复习目标”“紧扣主题,设计分层活动”等策略开展教学。这样在主题引领下构建单元框架,能丰富学生的语言认知,发展学生的综合语言运用能力,助力学生核心素养的发展。 [关键词]小学英语;复习课;主题意义;核心素养 [中图分类号] G623
[摘 要]新课标背景下,教师应该将文化意识渗透于小学英语教学中,以培养学生的文化意识。以译林版三年级英语教材为例,教师可以基于文本解读,帮助学生理解文化;基于口语实践,促进学生体验文化;基于对比鉴赏,引导学生认同中华文化。这样教学,可以让学生在学习课程知识的同时培养文化意识、提高文化素养,不断落实英语核心素养培养目标。 [关键词]小学英语;文化意识;渗透路径 [中图分类号] G623.31
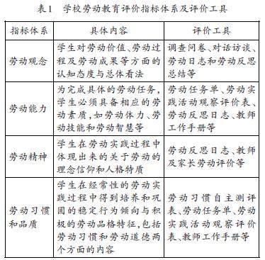
[摘 要]开展劳动教育是全面贯彻党的教育方针的基本要求,也是促进学生全面发展的重要内容之一。学校要以促进学生劳动素养提升为根本出发点,通过“校家社”联通的劳动教育实践,努力探索新时代乡村学校劳动教育的新场景、新样貌和新生态;通过挖掘乡村资源、融入劳动元素、建立评价机制、构建成长共同体等策略,引导学生树立正确的劳动观念,体验劳动的幸福与乐趣,丰富审美情趣,丰盈精神生活,促进学生全面发展。 [关键词
[摘 要]研究性学习是综合实践活动课程的基础,倡导学生通过自主探究、自主学习来解决问题。综合实践活动课中,教师在组织学生进行研究性学习时,要明确学习主题,注重任务驱动,采取多种方法,实施学科融合并注重研究性学习成果的展示与评价等。这样有助于深化学生的学习体验,有利于达成研究性学习的目的,全面提升学生的核心素养。 [关键词]综合实践活动;研究性学习;策略 [中图分类号] G623.9 [文献标
[摘 要]科学新课标指出要强化课程的综合性和实践性,推动育人方式变革,着力发展学生的核心素养。小学科学实验的开展不仅是科学知识的传递,更是提升学生观察能力、帮助学生养成科学态度和科学意识的重要载体。以“探究玉树叶片生根发芽”科学探究实践为例,通过五个阶段、七个环节指导学生开展科学实验,可以有效培养学生的科学探究能力,使其感受到科学探究带来的乐趣。 [关键词]小学科学;探究实验;观察 [中图分类
[摘 要]信息科技在现代教育中发挥着重要的作用。然而,低参与度的课堂现状让信息科技教学面临着诸多挑战。基于此,在教学中,教师可以通过巧导善入、融思于学、精谋细划、推陈出新等策略,有效提高学生的课堂参与度,打造深度参与式的信息科技课堂,不断提高教学效益。 [关键词]信息科技;深度参与;深度学习 [中图分类号] G43 [文献标识码] A [文章编号] 1007-9068(2025)15-00
[摘 要]小学阶段是学生性格形成的关键时期,在此阶段融入劳动教育,对学生的全面发展和正确价值观的培养至关重要。在道德与法治教学中融入劳动教育,是提升学生综合素质的有效手段。教师要充分挖掘教材,寻找劳动教育素材;从点到面,培养学生的劳动能力与习惯;依托实践活动,让学生明白劳动的价值和意义。这样开展教学,有利于充分发挥道德与法治课程的育人功能,实现学科之间的高效融合,提升教育教学品质,促进学生核心素养
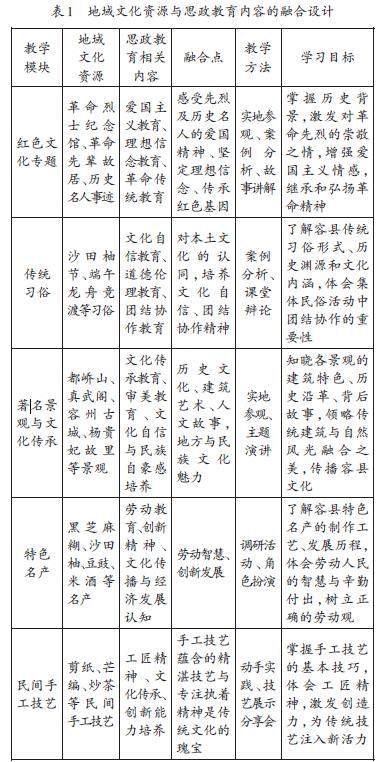
[摘 要]“大思政课”的提出为新时代的思政教育改革创新指明了方向。小学思政教育作为基础教育的重要组成部分,肩负着培养学生正确价值观、道德观和社会责任感的重任。地域文化作为特定地区的独特文化资源,蕴含着丰富的思政教育价值。在“大思政课”背景下,教师要深度挖掘和利用地域文化资源,优化教学手段,增强学生的实践体验,以充分释放地域文化在教育教学中的潜力,增强小学思政教育的实效。 [关键词]大思政课;地域
[摘 要]电子档案袋评价是一种基于信息技术的新型评价方法,注重过程性评价。在 “践礼养德”具身德育教学中,运用电子档案袋评价可以有效提高学生的自我发展效能。基于此,教师可在“践礼”档案袋中分解任务融入“养德”过程、在“养德”档案袋中及时跟踪评估“践礼”实践、在“践礼养德”档案袋中持续关注具身德育,不断提高道德与法治育人成效,促进学生的德行发展。 [关键词]电子档案袋;践礼养德;道德与法治;具身德
[摘 要]时代在发展,科技在进步,班级管理也出现了一些新特点。教师可以从适用虚拟、适性奖励和适时互通三个角度出发,依托“班级优化大师”平台智能管理班级,实现数据信息管理、评价趣味管理和平台智能管理等,以激发学生的学习兴趣,培养其良好的学习习惯,同时优化家校沟通,让班级管理更加信息化、趣味化、智能化。 [关键词]班级管理;虚拟班级;班级优化大师 [中图分类号] G625 [文献标识码] A