【命题创新点分析】 2025年全国I卷现代文阅读I的《种植入门问答》,令人耳目一新。这道以“花木种植”为外衣、以“问答体”为骨架的试题,用最贴近生活的方式,完成了一次对语文核心素养的生动诠释一它不仅考查知识积累,更在追问:在信息爆炸、人工智能深度渗透的时代,我们该如何用语文的方式保持思考的深度? 一、选材内容的“独特新颖”:传统技艺与现代启示的交融 《种植入门问答》选自《花经》,表面看是农艺
2025年全国I卷文言文阅读在保持题型稳定的基础上,稳中有变,扩大选材范围,扩充选文容量,深化教考衔接,注重考查关键能力、学科素养和思维品质,助力学生厚植家国情怀,增强民族认同感,更好地传承中华优秀传统文化。 一、试题评析 (一)选文上,扩容增量,文本数量增多,选材范围扩大 (见表1) 1.材料概述 2025年全国I卷文言文阅读继续使用复合型文本材料,设置群文阅读的学科情境,在文本材料数量
今年高考语文科考试结束后,不少同学抱怨语文试题形式新颖、难度较大,尤其是现代文阅读1文本与题型较去年高考真题均有变化,考查的综合性与创新性让不少考生始料未及,措手不及。 仔细分析2025年高考语文全国1卷,不难发现题目守正创新,稳中有变。“稳”体现在强化思想引领,凸显语文学科的特色,落实“立德树人”根本任务,还体现在试卷重点考查考生的关键能力、学科核心素养及思维品质,以满足时代对语文能力素养的需
目前高考作文命题基本是“给材料作文”,由“材料”引出写作任务和写作要求。“材料”成为作文题的主体部分,而“引材料”成为切题的显性表征。一偏题成千古恨,是否切题在起点上决定了高考作文的成败。显然,如何“引材料”,成为高考作文训练的重要一环。 当前的高考作文写作,不少同学仍然没有“引材料”的意识,部分同学习惯性地从材料中抽出一个话题词来写,而整篇都没有“材料”的影子,这样就有“套作”甚至“离题”的危
2025年全国新课标Ⅱ卷的解析几何解答题出现在解答题的第二个位置,体现了新高考试题的知识点及试题内容不拘泥于固有的结构与排列方式的特点,以下对2025年全国新课标Ⅱ卷第16题的解析几何解答题进行试题评析和解法探究,并给出几个练习题供同学们学习和参考.
在高考数学中,概率与统计是重要考点,是高考的必考内容.2025年新高考全国I卷第14题考查了以取球为模型的数学期望问题.该题是复杂事件数学期望的应用题,引导考生经历从现实问题中确定变量、探究变量关系、建立模型、解决模型和最终解决现实问题等完整的数学建模过程,感悟概率的本质和体验数学建模活动的完整过程,形成和发展数学建模素养
平面解析几何是高考的一个重要内容,2025年新高考全国Ⅰ卷把解析几何的直线与圆、椭圆、抛物线、双曲线全都考查了,知识覆盖全面,能力要求较高.本文主要谈谈有关双曲线题型及其分析,期盼对考生的复习备考有帮助。
高考英语语法填空作为考查学生语言综合运用能力的重要题型,在命题设计上不断推陈出新,既延续固定的题型框架,又强化对语言细节的深度考查。一篇180-220词的语篇设置10个空,可大致分为有提示词和无提示词两类。从考点分布来看,无提示词类主要聚焦于介词、代词、冠词、连词这几类虚词。在这些考点里,介词的考查尤为复杂,其词义众多,用法千变万化。它们不仅有各自的基本义,还有很多由其构成的固定搭配,考生稍不留意
下面句子选自高中生的英语作业: At the class meeting,the teacher praised some students,half of them were girls. 班会上老师表扬了一些学生,其中一半是女生。 这个句子显然不符合英语的表达习惯,应改为: At the class meeting,the teacher praised some students,h
高考英语考查阅读理解能力均在语篇层次上进行,重视对语篇的精细化阅读,促进学生由注重文本内容理解接受的能力转向侧重对文本传递的各类信息的审视阐释能力(教育部考试中心,2019)。命题测试应充分发挥反馈评价和反拨教学的功能,彰显导向性、科学性、规范性和适宜性四大原则(教育部,2022)。命题者需要考虑命制的阅读理解试题能反映现实的语篇加工过程(马黎,2025)。高考阅读理解语篇内容涵盖人与自我、人与社
在读后续写的实际写作中,不少学生会陷人“内容跑偏、情节松散、语言表意偏弱”等难题,根本原因是缺乏对原文内核信息的精准获取与情感把握。因此,于学生而言,学会精准提取续写题眼,快速提炼前文关键信息、找准情节发展的内在线索是高质量续写达成的关键。在日常读后续写这一写作训练中长期坚持这一破题思路,有助于学生逐步养成从“读”到“写”有效衔接的思维路径,切实提升应考能力与英语核心素养,真正实现读后续写的高效突
词汇作为语言学习的基石,在高考英语试题中占据着举足轻重的地位。英国语言学家威尔金斯曾指出:“没有语法不能很好地表达,而没有词汇则什么也不能表达。”深入剖析高考英语试题的词汇特征,对于考生明确备考方向、提升复习效率具有至关重要的意义。本文将以2025年全国Ⅰ卷为例,梳理高考词汇的特征,并阐释其对备考的启示,以期助力考生高效备考。 一、高考试题词汇的特征 高考英语试题的词汇具有基础性、高频性、多义
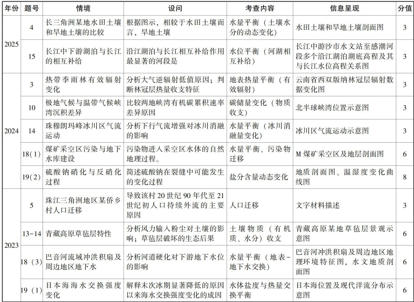
一、收支平衡问题内容分析 1.收支平衡问题的内涵 收支平衡是指某一区域或地理系统中,多年平均情况下物质、能量和信息在收人与支出之间达到动态平衡,当收支发生变化时,其平衡状态就被打破。收支平衡作为一种思维方式在数学、物理等学科中被较为广泛地应用,如解释数量变化和能量物质守恒等问题。在地理学科中也可以借助这一思维方式,阐释地球表面地理事项的动态变化,分析地理要素的流动及地理系统的稳定性。它强调系统
《普通高中化学课程标准 (2017 年版 2020 年修 订) 》 将 “物质结构与性质” 从选修课程调整为选 择性必修课程, 高考 “3+1+2” 模式化学试题已将其 由 “3+理综” 化学试题的选考内容转变为必考内容。 至此, “物质结构与性质” 的课程内容包括普通高中 化学各版本教科书必修模块的 “物质结构 元素周期 律” 和选择性必修模块 2 的全部内容。 2025 年 1 月, 中共中央
数据处理是物理实验的核心环节之一,有效的处理实验数据,可以提高实验精度,从而验证物理规律.逐差法作为一种数据处理方法,在中学和大学物理实验中常常被应用,然而在中学阶段逐差法并未深入阐述,导致学生理解和应用困难,本文从逐差法的本质特点、操作步骤、案例研究加以分析.
立德树人是中国特色社会主义教育事业的基石,思政课则是实现这一根本任务的核心途径。习近平总书记在中央政治局集体学习时重申了改革创新的重要性,力推大中小学思政教育一体化,旨在提升思政课的实效与魅力。2023年,教育系统聚焦于思政课的关键角色,加速推进思政教育一体化步伐,构建“大思政课”框架,并着重培养高素质“大先生”教师团队。中学阶段作为思政教育连贯性的关键节点,其一体化建设尤为关键。面对新课改的挑战
在新课程标准背景下,高中思政课教学不仅要将相应的思政理论知识传授给学生,还要加强实践教学,重点培养学生的创新思维和实践能力。而中华传统作为精神标志更应当加以关注在新教材中,本课知识主要出现在高中思想政治必修四第三单元《文化传承与文化创新》中第七课新课标要求要“领会中华优秀传统文化进行创造性转化、创新性发展的重要意义,弘扬民族精神。”但是,受到各种因素的影响,高中思政课教学始终存在着理论教学与实践教
一、研究基础 情感联结(EmotionalConnection)强调个体通过情感互动建立深层次的心理联结,其理论根源可追溯至Bowlby在1969年提出的“依恋理论”和Goleman在1995年提出的“社会情感学习理论”。21世纪初,国内的学者也渐渐发现情感教育在德育中不可替代的作用。国内学者朱小蔓提出“情感教育是德育的基石”,认为通过师生互动、同伴交往等途径打造的情感联结能促进道德内化,形成个
文化自信是国家发展的重要思想资源,是民族振兴的重要精神动力,中华民族的伟大复兴需要有坚定文化自信为支撑。思政课作为立德树人的关键课程,要在增强文化自信方面积极作为,与时俱进,以时代精神激活民族文化生命力,提升中华文化自信力,为中华民族的复兴培养“有根有魂”的时代新人。 一、重构价值系统,和现代文明开展深度对话 1.核心思想理念与现代文明相顺承。必修四“正确认识中华传统文化”一课中,提到了中华民
为了落实“三新”背景下教学改革的要求,推进高中育人方式转变,笔者所在的深圳市育才中学提出“三动课堂”教学模式。所谓三动,即问题驱动、思维灵动、评价互动,突出学生在教学中的主体地位,进一步实践基于问题导向的互动式、启发式、探究式、体验式等教学方式,落实立德树人根本任务,培育学科核心素养。“三动课堂”的核心是思维灵动,通过“问题驱动一评价互动”的教学机制,打破传统教学模式思维碎片化、认知浅表化的痛点与
部编版高中语文必修下册选录了《论语·子路、曾皙、再有、公西华侍坐》,文章记录了孔子对四位学生进行“问志”,学生们分别“述志”,以及孔子对学生述志结果的评价。其中,孔子对曾皙的述志是最为满意的。是什么原因让曾皙得到孔子“吾与点也”的高度肯定?让我们一起走进文本,探究关于描写曾皙的一些细节,去寻找答案。同时,结合儒家文化背景与现代教育理论,挖掘其对当下教育的启示意义。 一、“鼓瑟希,铿尔” 一 -好
高中阶段是学生职业价值观形成的极为关键的时期,当今,学生们普遍会对AI时代下的职业发展产生困惑。但当前高中针对AI技术的教学大多是将关注点放在工具操作以及算法基础之上,其内容显得较为抽象,且难以让学生们真正地理解透彻。国家中小学智慧教育平台全域应用指南(2025)清晰且明确地提出要探索数字技术与教育创新深度融合的具体实践路径。本项研究以此为导向,选取粵教版《信息技术》第六章“人工智能及其应用”作为
根据《2024中国青少年心理健康调查报告》,12-18 岁青少年中, 32.7% 存在轻度及以上抑郁倾向,焦虑检出率达 28.4% 。抑郁、焦虑导致学生厌学、拒绝返校的情况日益严重,“拒绝上学门诊”一号难求。另一方面,很多学生历经高中三年的拼搏,进入大学后,却出现了以“目标缺失、情绪低落、学习动力不足、自我认知迷茫”为症状的“空心病”。 有专家指出,当下高中生的拒学、厌学,大学生的“空心病”,其
在高中阶段,引导学生阅读有难度、有厚度、情节较为复杂的文本,对提升学生阅读素养有着重要意义。如何引导学生深人阅读整本书,掌握整本书阅读方法,从而激发学生阅读兴趣,真正提高阅读能力,是我们此次研究的主要问题。在实际教学中,整本书阅读指导课,从阶段、课型维度可以分为“读前导读课-读中推进课-读后分享课”,而三个阶段、三种课型,由于教学目标和重难点不同,所采取的主要教学策略也各不相同。 一、建构:高中
在校本课程开发实践过程中,各地各校的实际和经验有差异,因此形成校本课程的开发模式也往往会不同,作为课程开发者,笔者认为:校本课程的开发模式基于三结合原则:一是“校本”与“人本”相结合;二是“需求”与“条件”相结合;三是“系统化”与“个性化”相结合。因此,笔者归纳了校本课程三种开发模式:需求主导模式,条件主导模式和目标主导模式。在开发实践中,要充分把握三种模式的特征差异,最大限度地发挥校本课程功能,
中学阶段是学生建立审美认知的关键期,但当前教学常存在“重意象释义,轻意脉梳理”或“得意脉而忘意象”的偏向。以《白雪歌送武判官归京》为例,这首边塞诗以“雪”为核心意象,串联起送别场景中的自然景观与人文活动,意脉随情感起伏层层推进。深入分析二者关联,可为古诗词教学提供“意象为体、意脉为魂”的整合路径,帮助学生实现从“读懂字面”到“悟透内涵”的跨越。 一、《白雪歌送武判官归京》中的意象系统解析 意象
GAI作为一种人工智能技术,在高中古诗词教学中的价值主要体现在“资源”“工具”与“方法”三个维度中,通过这三个维度发挥作用来帮助学生提高学习兴趣,培育学生鉴赏能力和文化素养,促进教师专业发展和教学创新。 一、在古诗词解读中的应用 古诗词解读是高中古诗词教学的第一步,但在实际的教学中不难发现,并非所有学生都能够准确把握到字里行间的真意,甚至有部分学生还会错误理解作者的思想感情,产生与原本意思完全
新课改实施以来,高中思想政治课的教学需要着重强调学生在学习过程中的主体性地位,教学内容不再局限于教材,开始关注学生的生活。教学方式也需一改以往填鸭式教学,应该在课堂上通过设置生活化,结合校本实际的教学情境,让学生在教学情境中进行交流、合作、探究。在国外,苏格拉底的对话式辩论方法、美国杜威的“通过解决问题进行教学”的教学思想,前苏联教育科学院院士巴班斯基提出的“善于为学习差的学生创设取得成绩的情境”
高三化学复习通常采用“全面复习、知识梳理、考题选讲、练习强化”这种模式教学,进度比较快,导致学生在课堂上缺乏深入探究、深度反思以及系统性的总结归纳,导致学生的学科关键能力未能得到充分锻炼。 一、工艺流程题考查的化学学科关键能力 工艺流程题取材往往源于真实的工业生产,根据考查的内容以及学科关键能力的需要,对真实的工艺流程进行情境化处理,通过文字表述、符号与图表等多种方式构建,设置化学基本概念、化
高中学生物理科学思维培养的主要目的是帮助学生理解掌握自然规律,指导学生学会分析事物本质,养成应对复杂问题的科学推理能力。 一、项目式学习教学模式流程 具体教学流程如图1所示,主要内容包括:精选项目主题,教师要充分依托教材,考虑学生的个性化需求,以及成长规律,围绕学科核心概念,致力于激发学生的学习兴趣,帮助学生掌握必备的物理知识以及物理技能,设置贴近学生生活的项目主题;组建项目小组,编制活动计划
林崇德(2017)提出思辨能力是中国学生发展核心素养的重要组成部分,并将提升学生思辨能力列入中学英语教育的重要培养目标之一,而文学作为英语教学内容的重要组成部分,不仅帮助学生获得语言和文化知识,更能激发想象力,培养创造性和灵活性,促进思维的形成和表达(文秋芳等2006;刘道义,2018),因此,在文学教学中培养思辨能力是可行的、也是必要的。 一、基于思辨能力培养的文学阅读教学实践 笔者构建基于
数学教育是数学和教育的双向建构,数学教学问题的研究沿着“教与学对应”和“教与数学对应”的双重轨道进行。由此,数学教学应追寻数学本质和关注学习过程。《新课标》在教学内容上增加了全概率公式,该内容与大学概率论与数理统计课程紧密联系。那么,如何围绕全概率公式的数学本质创新教学,如何引导学生充分经历知识的形成过程?基于此,笔者在上述理念的指导下,探讨“全概率公式”的教学设计,希冀助力于核心素养导向下的概率