摘要:UbD理论主张“理解为先,多元评价”,倡导通过明确预期学习结果、确定恰当评估方法、规划相关教学过程三个阶段的逆向教学设计达成对学科核心素养的培养。教学互助平台等信息技术能够提升学生的课堂参与度,帮助学生实现平等地交流与探讨。本文以“生物的遗传和变异”单元为例,将学生的理解与素养提升作为预期学习目标,在信息技术的辅助下探索基于UbD理论的初中生物学逆向教学设计。
摘要:本文以“细胞通过分裂增殖”一节为例,尝试运用“五构概念”教学法进行教学,将课时概念“解构”为若干个具体概念,以“情境—任务—活动一评价”为教学主线,进行概念的“初构”“重构”“架构”和“创构”,进而促进学生生物学学科核心素养的发展。
摘要:本文以“ATP是细胞内的‘能量通货”为例,深入探究整合学习进阶与科学论证的概念模型构建在高中生物学教学中的实践路径。笔者依据科学概念理解的层级模型,精心搭建学习进阶框架与科学论证进阶框架,精心设计包含5个环节的教学实践流程并进行深刻反思,以期助力学生透彻理解概念,提升其基于学习进阶与科学论证的概念模型构建能力。
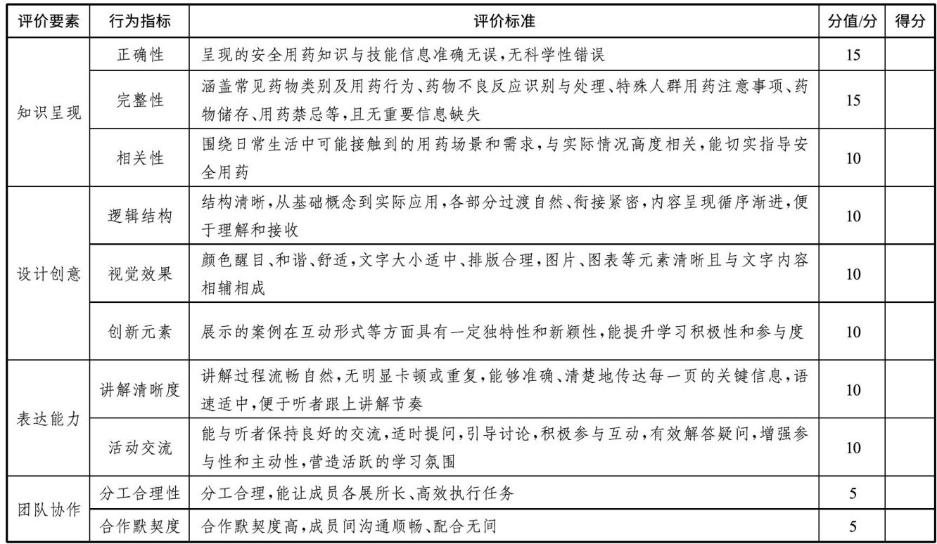
摘要:在生物学教学中采用项目式学习,能促使学生从被动学习转变为主动探索,提高学生学习的自主性,从而实现提升学生生物学学科核心素养的目标。本文以“安全用药”为例,通过确立项目式学习目标并设计驱动问题,引导学生完成项目式学习活动任务并展示成果;通过设计评价量表对学生表现进行评价,让学生在解决实际问题中发展生物学学科核心素养。
摘要:本文选取“影响种群数量变化的因素”一节内容,创设以“保护杪种群”为主线的教学情境,提出“影响杪种群数量变化的因素有哪些”“如何对杪种群进行有效保护”“建立自然保护、退耕还林恢复工程对杪种群有何影响"3个子问题链将生物学概念进行串联,让学生在真实情境中学习、学会分析问题、解决问题,发展科学思维,形成保护环境的生态意识,加强对地方特色植物的关注与热爱。
摘要:本文以“胚胎工程技术及其应用”为例,通过“不孕”医学案例创设情境,以此将教材内容整合串联。在此情境中,学生基于生物学知识和资料支持,进行自主与合作学习,运用科学思维解决案例问题,逐渐构建系统概念,进而发展自身的生物学学科核心素养。
摘要:本文以“广州长隆野生动物世界大熊猫三胞胎”这一备受瞩目的社会热点话题为依托构建主线情境,挖掘其中蕴含的生物学问题,引导学生依据事实和证据,通过合作探究、活动体验等方式,逐步归纳哺乳动物的主要特征,培养学生的生物学学科核心素养。
摘要:本文以“麦芽糖的制作”为例,探索项目式学习(PBL)在初中生物学教学中的实践路径。本文通过整合生物学、历史、美术等学科知识,设计“种子萌发条件”“麦芽糖历史演变”“糖画制作”等子项目,引导学生从真实情境中探究问题、开展实验、进行劳动实践与成果展示,激发学生的学习主动性,强化其科学思维、实践能力及社会责任意识,为其核心素养发展提供实践支持,体现了“以生为本”的教学理念,为新课标背景下的跨学科教学实践提供了可操作性范例。
摘要:本文依据黑箱理论,尝试构建提升初中学生科学思维的黑箱模型,以自主学习获得的前提条件及功能为基础,运用比较、分类、归纳、演绎、分析等科学思维方法打开“代谢废物的排出”黑箱,并将其迁移应用到人体排出代谢废物的各个器官,领悟其工作机理,化抽象为具体,最终提升学生科学思维素养。
摘要:本文以“玉米栽培及玉米杂交育种”跨学科实践活动中取得的成果为背景创设真实情境,并以此为主线贯穿整个教学设计,引导学生通过对比观察、数据统计、遗传图解分析及实验探究等过程,感性认识生物的变异现象、理解生物变异的原因、了解生物变异的类型,进而达成《义务教育生物学课程标准(2022年版)》的内容要求,发展生物学学科核心素养。
摘要:本文以塔里木河的生态变化为主线创设情境,融合生物学、思想政治、历史和地理等学科知识,调用学生多学科的关键能力进行跨学科教学,使其在相关事实的剖析过程中生成概念、训练思维,在解决真实情境问题的过程中强化责任意识、渗透课程思政。
摘要:为深入培养学生的科学思维和科学探究能力、增强学生的社会责任意识,本文以“从宫颈癌的预防到治疗”为情境对“免疫学的应用”一节内容进行教学设计,以阶梯式设问驱动学生认真分析资料、自主提取信息、合作解决问题,最终达到培养学生生物学学科核心素养的目的。
摘要:本文从保障粮食安全的角度出发,分析玉米种植农谚的科学依据,引导学生关注线粒体结构与功能的关系、细胞呼吸中的物质变化和能量转化,构建细胞有氧呼吸的模型;基于玉米根细胞无氧呼吸特点,构建细胞无氧呼吸模型并从生物的多样性与统一性、进化与适应的角度解释不同呼吸方式的原因和意义,加深对细胞呼吸概念的理解;构建坐标曲线数学模型,分析影响细胞呼吸的环境因素,说明细胞呼吸原理在生产生活中的应用,发展运用所学知识解释现象、解决问题的能力,培养生命观念。
摘要:本文基于课程思政理念,以初中生物学“植物的生长发育”课程教学为例,深入挖掘该课程中的思政元素,并将其与生物学知识有机融合,旨在培养学生的科学素养与正确的价值观,促进学生的全面发展,为初中生物学课程思政教学提供有益的参考范例。
摘要:《义务教育生物学课程标准(2022年版)》对初中生物学实验教学和课程评价提出了更高的要求。本文以“识别人的口腔上皮细胞的结构”相关内容为例,从丰富实验材料、优化实验方法、精准实验指导、重视实验评价4个维度进行实验教学改进,旨在提升实验教学效果,促进学生生物学学科核心素养的发展。
摘要:本文依托“生物工程与技术"模块的重要概念“3.1获得纯净的微生物培养物是发酵工程的基础”“5.1基因工程是一种重组DNA技术”,通过整合教材设计并实施以“LacZ基因转化”“蓝白斑筛选”“PCR扩增和凝胶电泳鉴定”等9个学习任务为核心的“大实验"教学,促进学生实验学习的完整性和连贯性,提升其科学探究水平,为开展单元教学和实验教学提供参考。
摘要:本文以2024年高考甘肃卷生物学第20题为例,深入探讨如何利用波利亚解题模型解答遗传学试题,为学生系统剖析并解决复杂的遗传学试题提供实用参考与科学指导。
摘要:本研究以人教版普通高中教科书《生物学·必修1·分子与细胞》中“光合作用”一节为实践载体,基于建构主义理论框架,构建“目标—活动—评价”三位一体的教学闭环系统。本研究通过重构素养导向的教学目标体系、设计梯度化探究活动、创新多元化评价工具等策略,系统探索“教—学—评”一致性原则在生物学教学中的实施路径。实证研究表明,实验班学生在知识掌握度、科学探究能力优良率及核心素养发展水平等维度显著优于对照班,为生物学教学评价改革提供了可参考的实践范式。
摘要:本文深入探讨“细胞代谢”知识体系的复杂性以及传统复习模式的局限性,详细阐述各类典型题型并剖析其对应解题思路与技巧,同时依据近年高考趋势进行预测并创编相关题目,为师生在复习阶段提供全面且具有针对性的指导,助力提升复习效率。
摘要:真实的科研情境可以提供良好的科学思维范式,有助于培养学生的科学思维,发展其科学探究能力。本文以“血糖平衡的调节”二轮专题复习为例,基于真实的科研情境创设思维环境,通过分析实验数据、设计实验方案、构建降糖模型等环节,引导学生体会科研工作者解决科学问题的思路和方法,发展其科学思维能力。
摘要:本文通过构建概念模型、物理模型和数学模型的方式对高三生物学“细胞的物质输入和输出”高考题型进行分析和解读,帮助学生明晰基础概念并实现其在经典试题中的有效应用,以期提高学生的科学思维能力和综合解题能力。
摘要:生物学义务教育教科书在2024年已启用新版教材,其中关于藻类的阐述与旧版教材有明显区别。本文通过分析人教版、济南版、冀少版和苏教版义务教育教科书《生物学》中对藻类的阐述,比较不同版本教材对藻类相关内容组织和呈现方式的异同点,为课堂教学提供合理建议。
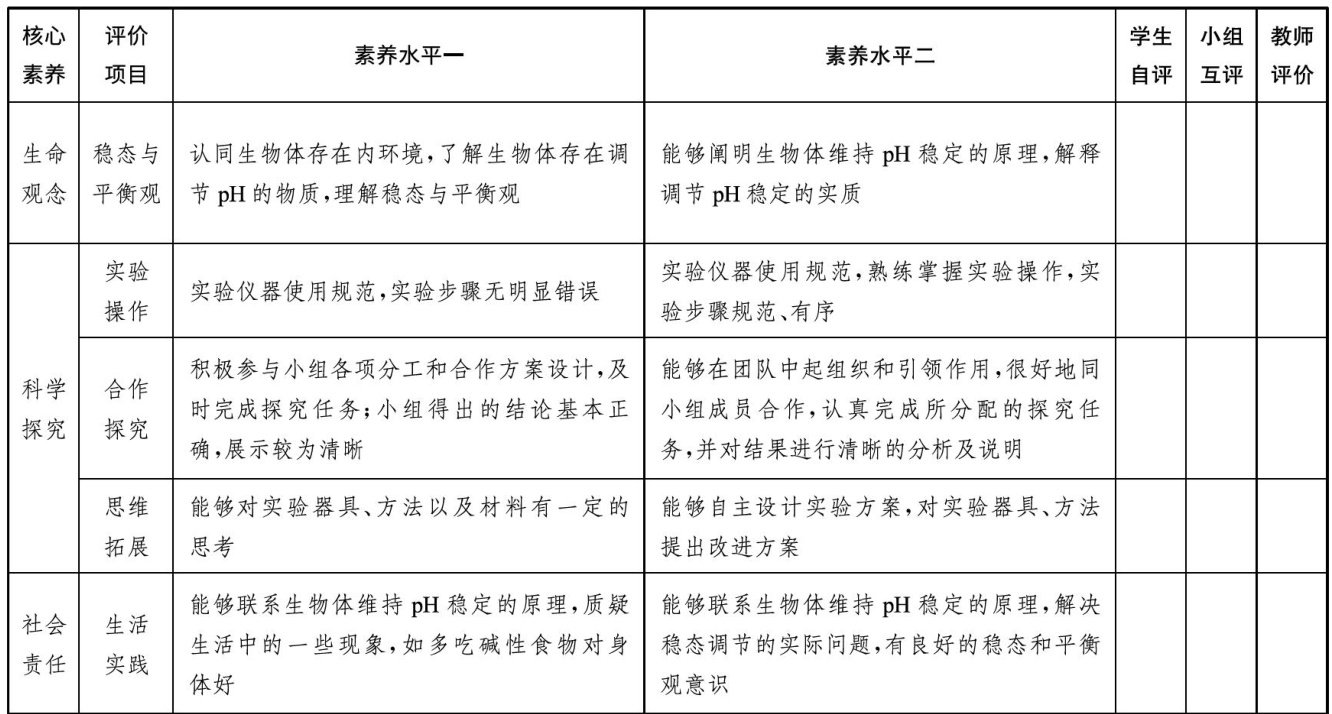
摘要:本文结合农村中学实验条件,利用农村地区丰富的生物多样性,优化实验材料,创新实验器具,开展“模拟生物体维持pH的稳定”实验,将农村办学条件的潜在劣势转化为教学优势,为农村教育环境下的科学探究提供参考模式和新的思路、策略,推动农村中学生物学学科教育的创新与发展。
摘要:初中生物学教材是实现初中生物学课程目标、培养学生生物学学科核心素养的重要载体。本文以“生物体的组成”一章为例,探究新教材编排的特点并提出相关教学建议,旨在为一线教师深入理解教材、开展教学提供一定的帮助。
摘要:本文利用“五环节、三水平"的探究水平分析工具,分析人教版和北师大版高中生物学教材中的科学探究活动,主要聚焦“问题提出”“方案设计”“方案实施”“结论得出”“交流评价”五个环节的探究水平,发现人教版教材的五个环节的科学探究水平占比高于北师大版教材,为学生在活动的各环节发挥自主性提供了空间。
摘要:本文从教材位置、知识体系、栏目设置、实验安排、插图应用、习题设置六个角度比较内地与香港高中生物学教材“呼吸作用"部分内容,梳理其异同点并借鉴香港教材中可取之处,提出插图的增补、习题的优化、实验的创新三个教学改进建议,以期为新版教材编写和教师教学提供一定参考。
摘要:本文通过对比初高中关于生物进化理论的教学内容、教学方法及课程标准,结合“种群基因组成的变化”相关内容,梳理从自然选择学说发展到现代生物进化理论的思维脉络,以期推动学生进行新旧知识迁移及自主探究,从而提升学生的科学思维和科学素养,帮助学生顺利实现初高中生物进化理论的衔接。
摘要:本文以“低温调节拟南芥种子的休眠与萌发”为例,对相关科学实验论文进行解读与整合,以此引导学生通过资料分析、实验探究等方式构建低温调节种子休眠与萌发机制网络图,从而帮助学生理解温度是如何调节植物生长发育的,以期为一线教师提供参考。