摘要:在生态文明建设的大背景下,如何将习近平生态文明思想融入教学活动,培养学生的生态文明意识,成为当前学科教学的重要任务。本文以黄土高原的生态治理为例,融合地理学科相关知识,引导学生认识生态建设需要因地制宜、区域发展应遵循人与自然和谐共生的生态理念,掌握生态工程的基本原理并将其运用于身边生态实例的分析中,从而提升学生的生物学学科核心素养。
摘要:本文从教材中关于“碱基排列顺序的千变万化,构成了DNA的多样性”这一常见的表述入手,深入挖掘概念内涵,从数学、化学和生物学的角度分析遗传信息的多样性,批判性地解读教材文本,加深学生对概念的理解和认识。
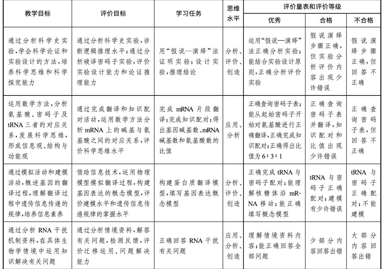
摘要:本文基于“教学评价促发展”的课程理念,以“遗传信息的翻译”一节内容为例,结合深度学习视阈下“教—学—评”一体化逆向教学的路径,说明信息技术融合下如何设计评价目标、学习任务和评价量表,旨在实现培养学生生物学学科核心素养的目标,为一线教师开展深度学习提供参考。
摘要:本文以“抗美援朝烈士遗骸回归祖国”为背景,创设贯穿课堂教学的大情境,以“DNA结构探究和建模”“烈士遗骸的DNA特异性分析”为主要任务,引导学生完成四个情境任务,包括创设情境回答问题、科学史分析并建模、“认亲”的科学依据深度思考和现代DNA技术迁移运用,旨在促进学生深刻理解大概念“遗传信息控制生物性状,并代代相传”,培养学生的结构与功能观以及生命信息观,进而发展学生的生物学学科核心素养。
摘要:本教学设计依托流感疫苗的制备创设主题式教学情境,从“鸡胚培养流感病毒制成疫苗”出发,通过分析培养液成分表、观看视频、构建流程图、展示研究现状、设计实验等方式进行教学,以期培养学生分析、归纳及实验设计等能力,进而发展学生的生物学学科核心素养。
摘要:本文以“人体的营养”单元为例,深入探寻本土特色传统文化中的教育资源,积极渗透中华民族共同体意识,设计一系列具有挑战性和层次性的学习活动和作业任务,旨在发展学生的生物学学科核心素养,提升学生的自主学习能力、实践技能和创新思维,充分发挥多元化与差异化评价的重要性,尊重每位学生的个性差异,以促进其个性化成长,同时增强其对中华民族共同体的认同感和归属感。
摘要:本文以2024年北京市昌平区初中学业水平考试生物卷第30题为例,通过分析《义务教育生物学课程标准(2022年版)》中对试题编制的相关要求,以期探索基于真实情境的开放性试题编制策略。
摘要:设计型实验题作为新高考背景下生物学学科的核心考查形式之一,聚焦学生的实验设计能力与科学思维。针对高中学生普遍存在的实验类型误判、变量错判及变量控制模糊、表述逻辑混乱等问题,本文结合教学实践提出“四步解题法”,即类型判断—变量解析—辨析材料—模板建模,旨在为高中生物学实验教学提供参考,助力学生突破解答新高考设计型实验题。
摘要:本文以整体式情境和分情境为教学素材,以“结构与功能观”为主线,通过问题驱动的探究性学习策略,创设环环相扣的情境问题,构建适合高中生学习的结构化逻辑教学,引导学生通过思考问题、解决问题提升核心素养。
摘要:本文以“生物与环境是统一体”专题复习课为基础,选取“帮助当地特色产品设计助农直播文案”微项目为载体,联合地方乡土资源构建真实情境;通过设置一连串的驱动任务引导学生从科学技术的角度,运用所学生物学知识解决生产和生活中的实际问题,以期促进学生探究能力、实践能力和创新能力的培养和保护生态环境的社会责任意识的发展。
摘要:中华优秀传统文化丰富的文化内涵与文化价值为跨学科主题学习提供了宝贵的素材。本文以“传承桑蚕文化”为主题,运用初中生物学、历史、物理、化学等学科知识与技能开展跨学科实践活动。通过学习桑蚕文化、探究养蚕技巧、传承蚕茧工艺等活动,学生不仅能够感受到桑蚕文化的丰富内涵,还能在跨学科整合知识的过程中提升自身综合运用多学科知识解决问题的能力,为传承和弘扬中华优秀传统文化开辟新路径。
摘要:项目式学习具有综合性、情境问题驱动性、合作性和探究性等特点。本文基于该理念设计“DNA的粗提取与鉴定”实验教学,以真实的趣味情境驱动,设置明确的社会角色,引导学生合理分工协作,在合作交流、解决问题、探究实践和评价反思中锻炼其科学思维,提升其科学探究能力,最终促进其生物学学科核心素养的发展。
摘要:本文从编排位置、材料用具、实验内容与设计以及对学生生物学学科核心素养培养等方面,对2019年人教版与2020年沪科版教材中的“检测生物组织中的糖类、脂肪和蛋白质”实验进行较为全面的比较与分析,探讨两个版本教材在实验方面的编排特色,旨在为高中生物学实验的教学实施提供建议和参考。
摘要:针对传统高中生物学实验教学中学生缺乏探究与反思精神的问题,笔者提出基于翻转课堂的“情境—探究"式教学模式。本文以“检测生物组织中的糖类、脂肪和蛋白质”实验为例,通过课前微课预学、课中创设生活化情境,引导学生分组设计实验方案,开展自主探究与合作学习,以期在有限课时内有效发展学生的科学思维、实验操作能力及批判性思维,同时强化其生命观念与社会责任意识,为核心素养导向的实验教学改革提供可行路径。
摘要:本文对高中生物学实验教学面临的问题进行分析,并提炼虚拟仿真技术的优点,提出应用该技术的相应策略,以期根据实验类型构建与其相适应的教学模式,提升实验教学效果,推进教育数字化的顺利转型。
摘要:本文以“观察叶绿体与细胞质流动”活动为例开展实验教学,旨在发展学生的科学探究素养。教学选用黑藻作为实验材料,在学生完成“观察叶绿体与细胞质流动”实验的基础上,进一步探究影响细胞质流动的因素。整个探究过程历经观察现象、发现问题、做出假设、设计方案、实验论证、分析得出结论、交流评价等环节,使学生的科学探究和科学思维能力得到有效发展。同时,学生在探究过程中加深了对科学探究的理解,培养了乐于探究、善于合作、勇于质疑的情感态度,进而更好地发展自身的科学探究素养。
摘要:本文以“设计并制作生态缸”主题为例,阐述SITL跨学科主题学习的系统策略在跨学科实践中的应用。教学实践涵盖“构建真实的问题情境—跨学科的科学探究一工程设计与物化—修正与迭代—批判与拓展”五个环节,通过融合生物学、工程学、数学等多学科的知识与思维开展教学,以期培养学生解决实际问题的能力,进而发展其系统思维。
摘要:本文在“生物工程”专题复习课教学中,以“新型t-PA的大量生产”创设真实科研情境,结合已有知识和材料,融合目的基因筛选、构建乳腺生物反应器表达载体、培育转基因动物、从乳汁中纯化目标蛋白等一系列过程,引导学生运用基因工程、蛋白质工程、发酵工程及细胞工程等生物工程原理,进行多种工程学方案的设计和评价,学习科研工作者解决科学问题的思路和方法,进而提升科学思维和问题解决能力。
摘要:本文以贴近学生生活实际的真实情境贯穿课堂教学,旨在促进学生深入参与课堂学习进而感悟课堂学习价值。课堂以“分解情境一解决情境问题一完成情境任务”为主线展开教学过程,帮助学生深入理解机体维持稳态与平衡的机制与意义,并引导学生运用课堂所学知识解释生活中的生理现象,从而实现真实情境中的生物学学科核心素养发展。
摘要:本文以“血液循环”一课为例,尝试应用观察—模式一模型三角形实施跨学科概念教学,使学生更容易构建抽象概念,从而促进学生科学思维的培养,加深其对学科核心概念的理解。
摘要:“教—学—评”一致性将评价视为一个连续且动态的过程,强调评价与教学相互渗透、有机融合。本文以一轮复习中“基因分离定律”一节为例,初步探讨了如何在《课程标准》和学业水平考试要求的指引下,以“情境—任务—活动—评价”为实践路径,递进式整合基因分离定律的相关知识,进而实现“教—学—评”一致性。
摘要:本文以“绿色植物与生物圈的水循环”为例,从设计教学情境、设置教学问题、引导学生展示三个维度讨论公开课教学设计的改进策略,构建了“以教师为主导、学生为主体、学习为主线”的教学课堂,展示了以“真学、深学、乐学”为追求的价值取向,以期培养与发展学生的必备品格和关键能力。
摘要:科学建模作为发展学生生物学学科核心素养的关键教学策略,其课堂实践样态会直接影响教学成效。本文基于科学建模理论,结合国内外科学建模理论及实践研究,聚焦“细胞膜的结构与功能”这一核心概念,采用多案例分析法,深入剖析了三种典型建模教学案例的特征,旨在提出有效科学建模教学应遵循的核心原则。
摘要:本文依据概念结构,充分运用归纳和演绎的科学思维方法,采用多种教学策略,引导学生在实践活动中逐步构建次位概念并最终形成重要概念,以期促进学生科学思维能力的发展,发展学生的生物学学科核心素养。
摘要:AIGC以其高效性、智能化、个性化的特点,在教学中具有重要的应用价值,可以在助力高效备课、优化学习过程、辅助实验教学、嵌入教学评价等方面赋能中学生物学教学。本文以“是否提倡给农作物使用植物生长调节剂”辩论活动为例,探索AIGC应用于中学生物学教学的具体路径。
摘要:本文以“人体内物质的运输”为例,从作业规划、作业设计和作业评价3个方面,探讨了单元教学视角下作业设计的一般路径及具体的设计过程,旨在实现生物学学科核心素养的培养目标,充分发挥作业的“减负、提质、增效”作用。
摘要:本文以胶原蛋白为例创设情境线,设置多个情境节点开展递进式的情境教学;通过设计活动任务、资料分析、问题串等环节驱动学生进行积极思考、归纳总结,构建脱水缩合、肽链等生物学概念,演绎氨基酸脱水缩合的过程,推理蛋白质结构具有多样性的原因;运用“假说一类比一推理”的思维方法引导学生辩证思考,提高学生的科学思维与科学探究能力,发展学生结构与功能相适应的生命观念和社会责任等生物学学科核心素养。
摘要:本文结合“体液免疫”一节的体验式教学实践,从情境体验、过程体验、共享体验、成就体验四个环节,引导学生通过小组合作、体验探究共同构建体液免疫过程模型,促进学生学以致用,用所学知识解释生活现象、解决实际问题,多维度评价学生,发展其生物学学科核心素养。
摘要:本文以“晋祠水稻农业种植与生产实践”为整体情境,运用问题驱动的探究性学习策略,创设层层递进的问题情境进行专题复习,引领学生思考水稻生长发育的科学问题,以期培养其科学思维能力和社会责任意识,进而实现生物学学科核心素养的培养目标。