摘要:随着互联网内容的不断增长,自动化图像审核系统的需求日益增加。然而,图像分类任务的类别不平衡问题依然存在,尤其是在审核系统中,违规图像(如恶意内容) 通常仅占少数,这导致传统的分类模型在应对少数类样本时表现不佳。为此,文章提出了一种基于EfficientNet架构的图像审核系统,并引入Focal Loss损失函数,以应对数据集中类别不平衡的问题。通过对图像进行数据增强,该方法提高了模型的泛化能
摘要:在高校管理精细化背景下,学生宿舍长时滞留问题对校园安全构成潜在威胁。传统的人工巡查方法存在效率低下、响应滞后等弊端。该研究旨在构建一套基于机器学习的智能预警机制。该机制通过融合宿舍门禁、水电消耗等多源异构数据,运用聚类分析与异常检测等算法,深度挖掘并识别长时滞留学生的行为模式。研究结果表明,该机制能够有效、准确地预警潜在风险个体,为高校宿舍管理提供及时、可靠的决策支持,从而实现从被动响应到主
摘要:随着人工智能技术的快速发展,深度学习技术逐步被应用在教育教学领域,尤其是对教学评价体系构建起到数据支撑的作用,主要体现在通过目标检测技术客观反映课堂参与度和学习效果。本文针对学生课堂行为图像提出了改进的YOLOv11s模型,该模型在YOLOv11s模型的基础上进行了三项改进。首先在骨干网络部分将C3K2模块替换为C3K2-WTConv模块,提升在多尺度目标变换场景的检测精度。其次,将Trip
摘要:在信息技术飞速发展的背景下,智慧城市成为现代城市治理的新范式。车辆重识别技术作为计算机视觉领域的新兴技术,为智慧城市建设带来了新契机。例如,在智慧安防场景中应用该技术后,跨区域案件侦破的协作效率显著提升。然而,此技术仍面临数据隐私保护与复杂场景下识别准确率提升等挑战。为应对数据隐私问题,可采用加密存储与访问权限控制策略;为应对复杂场景识别问题,可通过多模态数据融合与深度学习模型优化来提高准确
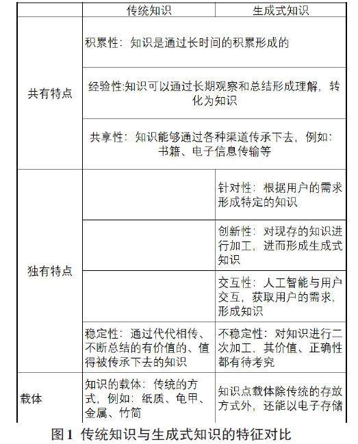
摘要:人工智能时代推动知识的快速生成,知识呈现出动态性、时效性的特点。新的时代催生了新的知识形态和类型,传统静态的知识分类法已难以适应其动态、交互与时效性的特征。为应对此挑战,文章主张重审知识的本质及其演化规律。为有效对生成式知识进行分类,文章首先厘清了知识的本质与特点,并构建一个涵盖“传统、近代、现代、智能”的四阶段知识演化模型,系统剖析了各时代知识的核心特征。在此基础上,针对当前AIGC知识分
摘要:为精准研判高等教育规模的未来走向及其复杂影响机制,该研究构建了基于BP神经网络的高等教育规模预测模型,并运用灰色关联分析其核心驱动因素。首先,基于1994—2023年历史数据,通过滑动窗口法构建时序预测模型。结果显示,模型在验证集上的相对误差均小于0.3%,具有良好的拟合优度。预测表明,未来5年我国本科在校生规模将持续增长但增速趋缓,人口结构变化的影响将在2035年后显现。其次,影响因素分析
摘要:针对贴片机贴装头维护中预警滞后、成本高等问题,文章提出一种基于人工智能的健康预测方法。贴装头作为核心执行单元,其状态直接影响贴装质量和生产效率。传统固定周期维护方式难以及时预警且成本高昂。文章围绕贴装吹气流量、电磁阀应答时间、真空流量等关键参数,构建数据监测与预测系统,涵盖数据采集、预处理、特征提取,并结合深度学习与集成模型进行健康状态预测。采用“边缘+云”协同架构,实现实时监控与智能预警。
摘要:在现代软件开发领域,敏捷开发模式因其强调快速响应变化和增强客户合作的优势而广泛应用。快速迭代的开发环境对软件架构师提出了新要求,这不仅挑战了传统工作方式,也要求架构师构建一套能适应快速变化的新型职业能力体系。文章以实际技术实践为基础,深入探讨了软件架构师在敏捷环境中的角色定位、核心能力与技术应用,旨在为其在敏捷开发模式下的职业发展提供理论指导和实践建议。 关键词:敏捷开发模式;软件架构师;
摘要:文章系统地研究了Web前端性能优化的关键技术,包括关键渲染路径优化、资源加载策略、虚拟DOM深度优化,以及构建工具链的工程化实践。基于新兴技术(如Wasm、PWA) 产生的技术革新,通过淘宝、B站、Figma等企业案例及对比实验,验证了SSR、懒加载和代码分割等技术的实际效能,揭示了不同场景下的性能权衡。进一步探讨了智能化优化、用户体验量化和隐私保护等未来方向,为开发者提供兼顾性能与业务需求
摘要:在新工科建设与课程思政理念深入发展的背景下,软件测试课程亟须实现技能培养与价值引领的统一。针对现有研究在实践深度上的局限,该文引入测试驱动开发(Test-Driven Development, TDD) 方法,构建“认知认同—情感共鸣—行为转化”的价值内化机制,并结合Jenkins CI与Git强化测试结果可视化与责任落实。研究表明,该模式能有效培养学生的责任意识、质量意识和工匠精神,促进专
摘要:为解决传统线下医疗服务存在的挂号难、排队时间长等痛点问题,文章旨在设计并实现一套基于微信小程序的掌上医疗服务系统。该系统采用前后端分离的架构,前端基于uni-app框架构建跨平台的用户界面,后端利用Spring Boot框架处理核心业务逻辑,并采用MySQL数据库进行数据持久化。该系统操作便捷、易于维护,能够有效整合医疗资源,优化患者的就医流程,为提升医疗服务效率与信息化水平提供了可行的技术
摘要:信息孤岛、数据冗余和算法滞后等问题导致人岗匹配效率低下,企业常陷入重复筛选海量简历、关键岗位长期空缺的困境。为此,研究设计了基于Spark技术构建五层架构的就业服务平台以整合多源数据。数据采集层通过网络爬虫与API接口实时汇聚招聘网站、企业数据库及政策文件等异构数据源;存储层采用HDFS与HBase构建冷热数据分级存储体系,管理异构数据;处理层通过Spark批流计算实现协同过滤推荐与实时预警
摘要:为解决出版行业因数据来源多样和系统异构导致的信息整合难题,文章提出一种融合本体与元数据的数据集成方法。该方法利用关系数据库构建局部本体,结合四种相似度计算方法进行概念匹配,再通过Sigmoid函数融合生成综合相似度矩阵,最终利用稳定婚姻算法实现最优映射。为进一步提升匹配效果,引入BP神经网络模型挖掘元数据关联信息,共同服务于全局本体构建。实验表明,该方法在处理复杂异构数据方面表现出良好的匹配
摘要:技能人才评价对高质量发展至关重要。传统评价体系面临指标设计主观、数据可信度低、评价过程不透明及难以评估潜在能力等挑战。该文提出一种融合区块链与多维图聚类的技能人才评价模型。该模型利用区块链技术保障评价数据的不可篡改与可追溯性,构建可信数据基础。在此基础上,通过构建多维能力图谱,应用图聚类算法识别具有相似能力特征的学生群体,从而实现对人才技能水平的客观、深度挖掘。通过对“通信网络应用”专业的真
摘要:面对高校毕业生规模持续攀升与就业市场竞争加剧的挑战,传统就业指导模式在满足个性化需求方面显现不足。为提升就业指导的精准性与有效性,该文提出一种基于内容过滤技术的个性化就业指导模型。该模型深度挖掘了某省级智慧就业平台近五年的海量多维数据(涵盖生源、岗位与历史去向) ,通过构建精细化的学生与岗位画像,并利用加权的余弦相似度算法进行精准匹配。研究系统阐述了从数据预处理、多维特征建模到岗位推荐的全过
摘要:针对多源异构数据集成中动态适配缺失、实时性不足及语义互操作性等难题,该研究在数据要素价值化理论框架指导下,提出了一套分层解耦的多源异构数据连接器系统架构。通过动态元数据感知、流批协同处理与智能语义映射的三层解耦设计,构建“价值流—数据流”双驱动范式,实现协议适配与价值关联的动态协同。技术上采用微服务架构集成Kafka异步管道,引入动态插件机制与轻量化语义规则引擎,以解决传统系统的扩展性瓶颈。
摘要:文章聚焦消防救援接警、调派、处置全流程的实战需求,探索利用多源数据融合与可视化技术深度整合当前消防救援信息资源,并结合专家体系,将信息优势转化为作战决策优势。结合当前技术应用中存在的问题,研究了未来可视化融合技术助力消防救援全过程的发展方向,为构建“感知—认知—决策”一体化科学化消防救援指挥体系提供理论支撑和实践参考。 关键词:消防救援;辅助指挥;多源数据融合;可视化;人工智能 中图分类
摘要:文章以交通大数据分析与处理课程为研究对象,探讨了基于知识图谱的课程知识体系构建,以解决课程资源融合不足、内容更新滞后和资源组织混乱等问题。通过分层结构设计(数据层、模式层、应用层) ,并结合跨学科团队协作,构建了一个全面、动态且智能化的课程知识图谱,同时利用Neo4j实现了图谱的可视化与动态更新。研究结果表明,该知识图谱有效提升了课程教学效果,推动了高职教育改革与创新,为应对未来社会挑战提供
摘要:随着互联网产品规模的不断扩大,大数据技术在产品优化中发挥着越来越重要的作用。研究以某大型社交平台为例,采用分布式计算与实时流处理相结合的方法,基于Hadoop和Spark构建多层次数据处理架构。通过对用户登录频次、页面停留时长、社交互动行为、内容偏好、点击路径等多维度用户行为数据进行深度挖掘和分析,结合改进的FFM算法和Lambda架构实现精准的用户画像和个性化推荐。研究表明,基于大数据技术
摘要:随着大数据时代的到来,天气数据作为重要的气象信息资源,在气象学、农业、交通等领域具有广泛的应用价值。然而,海量气象数据的复杂性对传统分析方法提出了挑战。本研究提出一种基于Spark框架的分布式处理方案,通过整合Python爬虫、HDFS分布式存储、MySQL数据库及Spring Boot+Vue可视化技术,构建城市天气数据分析与可视化系统。实验结果表明,该系统能够高效完成85万条历史天气数据
摘要:数字校园的深度演进使高校网络安全边界日益模糊,传统被动防御模式已无法应对高级持续性威胁(APT) 等复杂攻击,构建以态势感知为核心的主动防御体系已成必然。该研究旨在构建一套数字校园网络安全智慧治理体系。该体系以态势感知的全局可视、深度理解、前瞻预测能力为内核,设计了一个整合“监测预警—应急响应—迭代反馈”的闭环式主动防御机制。研究进一步从技术、管理、人员三个维度构建了协同联动模型,并提出了涵
摘要:随着深度学习在网络安全设备中的广泛部署,其模型自身的脆弱性也日益暴露,特别是对抗样本攻击已成为绕过智能检测的严重威胁。传统的防御方法(如标准对抗训练) 在提升模型鲁棒性的同时,常导致对正常样本的泛化能力下降,且难以应对多样化的攻击类型。针对这一挑战,文章提出了一种改进的对抗训练防御框架DEF-AT,通过三重机制实现了安全设备防护能力的全面提升。对抗训练通过将真实样本与故意扰动的对抗样本结合进
摘要:该研究提出了一种基于AI技术的网络安全威胁检测与防御模型,通过多模态数据融合与混合深度学习架构,实现了复杂攻击场景的精准识别与动态响应。基于MITRE ATT&CK框架构建了攻击行为知识图谱,该模型结合图神经网络与时空注意力机制,使得APT攻击路径的预测准确率提升至89%。采用联邦学习与区块链技术实现跨域威胁情报共享,该模型使得恶意软件检测的误报率较传统方法降低了18%,勒索软件的阻
摘要:针对传统高校网络安全教学面临的实验环境刚性、成本高昂、风险不可控及实践性不足等核心挑战,文章系统性地研究了虚拟机技术在网络安全教学中的应用范式。研究首先分析了虚拟化技术如何通过其隔离性、可复用性及灵活性,为破解上述教学困境提供技术支撑。在此基础上,文章构建了一套基于建构主义学习理论的、模块化、递进式的网络安全虚拟实验课程体系。该体系涵盖了从基础环境搭建、典型攻防演练到综合项目设计的完整教学流
摘要:为改善视障人群的出行安全性和自主性,一种光伏辅助的智能导盲头戴设备,集成了光伏辅助供电、障碍物规避、红绿灯识别、智能语音助手及定位功能,旨在通过智能化手段为视障人士提供全方位的出行支持。本产品的核心创新在于其电源模块采用光伏技术,能够利用太阳能实现持续供电,确保设备的长时间稳定运行。同时,结合红外避障与图像识别技术,实时检测周围环境中的障碍物和红绿灯状态,并通过智能语音助手为用户提供实时导航
摘要:为提升小批量物料生产预测的精确性,文章构建并比较了三种主流时间序列预测模型:ARIMA、Prophet与LSTM。研究基于2019年1月—2022年5月的真实物料需求数据,对三种模型的预测性能进行了实证评估。结果表明:在所选数据集上,LSTM模型在均方根误差(RMSE=1.495) 上表现最佳,展现了其对复杂非线性模式的强大捕捉能力,但模型训练与调参成本较高。ARIMA模型(RMSE=1.5
摘要:电液位置伺服系统作为一种常见的执行机构,广泛应用于自动化控制、机械制造、航空航天等领域。为提升电液位置伺服系统的动态性能与稳态精度,该文提出了一种基于遗传算法(GA) 的PID控制器参数优化方法。该文首先建立了阀控非对称缸系统的数学模型,并在此基础上,设计了以综合性能指标为目标的适应度函数。利用遗传算法对PID控制器的比例、积分、微分参数进行全局寻优,在Simulink仿真中验证了该方法的有
摘要:掘进参数是隧道施工过程中的重要指标,对其进行预测在工程实践中具有重要价值。为解决标准Transformer模型在处理高维、含冗余信息的盾构掘进数据时可能出现的性能下降问题,本文提出一种优化策略:首先采用皮尔逊相关性分析筛选与目标掘进参数高度相关的特征变量,再将其作为输入送入Transformer模型进行预测。实验结果表明,与基准Transformer模型相比,该优化方法在贯入度和推进速度平均
摘要:为突破高沉浸数字媒体体验的终端算力瓶颈,文章设计并实现了一套基于“端—边—云”协同计算的“虚拟现实+”技术架构。该架构通过优化的混合渲染引擎与分布式框架,将计算密集型任务从用户终端有效剥离。测试显示,在50人并发的复杂场景下,系统仍能保证90 fps的帧率、低于70 ms的画面延迟及小于50 ms的多人同步延迟。这一成果为下一代数字媒体的商业化应用提供了参考。 关键词:互联网;虚拟现实;数
摘要:针对数据结构课程的特点,文章探索了一种基于“五字诀”的教学模式。该模式强调“精讲、勤练、展示、深思、创新”,并结合线上线下混合式教学、案例教学、演示教学、翻转课堂等多种教学方法,旨在帮助学生深入理解算法本质,提升算法设计、分析和编码能力。实践表明,该模式有助于激发学生的学习兴趣,提高其分析问题、解决问题的能力,取得了良好的教学效果。 关键词:数据结构;算法;混合式教学;案例教学;翻转课堂
摘要:面向对象编程一般指面向对象程序设计,在提升代码可重用性、模块化与可维护性方面作用显著。针对当前教育游戏交互设计缺乏系统性技术支撑、用户体验评估不足等问题,文章提出了一套基于游戏引擎与OOP技术的模块化交互设计框架。该框架通过对引擎功能的接口化封装和交互对象的继承体系设计,实现了高效、可复用的交互逻辑。通过用户测试与问卷分析,验证了该框架能显著提升学习者的沉浸感与操作效率。该研究为构建兼具教育
摘要:文章针对高职教育的产教融合需求,构建了基于大模型的项目式教学智能体框架。通过动态问题生成引擎实现职业能力标准与项目任务的矩阵映射;采用人机协同设计系统,融合工作过程系统化与强化学习策略;建立衔接CAD与真实生产环境的多模态作品生产链;并设计了集成模糊综合评价与区块链存证的智能评价体系。在《数据分析》课程中的实验表明:问题生成时间缩短了74.2%,方案完整度提升了13.6%,项目完成度提高了1
摘要:计算机操作系统课程是计算机专业的核心课程,讲授好该课程对提升学生的专业素养和政治素养具有非常重要的作用。然而,传统的教学模式往往忽略了思想政治教育的重要性。文章探讨了基于OBE理念的计算机操作系统课程思政建设方案。研究首先分析了操作系统课程思政的研究背景,阐述了课程思政与OBE理念的内涵。随后,提出了结合OBE理念的操作系统课程思政建设方案,包括总体思路、教学目标设定、课程思政方法、思政元素
摘要:文章基于对外合作经验,利用Neo4j图数据库技术,构建了一个旨在联合培养中国与东南亚国家应用型人才的数据模型。通过系统性地收集、整理并存储相关数据,发挥图数据库在高效处理、高可扩展性及数据模型灵活性等方面的优势,为深入挖掘对外人才培养的有效机制提供数据支撑。此举旨在进一步提升学校的对外应用型人才培养能力与国际影响力,从而更好地促进教育国际化进程。 关键词:图数据库;东南亚国家;人才培养;共
摘要:职业院校信息技术类专业实训室的核心功能在于承担信息技术课程的实践教学、各类专业培训及社会化考试任务。鉴于信息技术课程高度强调实践操作性,专业实训室面临着软件种类繁多、计算机性能要求严苛、管理维护复杂以及软硬件环境持续更新等多重挑战。传统的基于硬件还原卡的管理模式已难以适应当前的管理需求,因此,引入易于管理的云桌面技术进行升级改造势在必行。目前存在多种虚拟云桌面技术。考虑到信息技术专业实训室相
摘要:本文首先介绍了DMZ区的工作原理,探讨了DMZ区在气象业务中的实际应用,通过配置防火墙策略来构建DMZ区,在网络安全的基础上确保气象数据的实时传输,从而有效解决内外网络间信息交换的难题,保障气象信息安全性。 关键词:DMZ区;防火墙配置;气象信息安全 中图分类号:TP311 文献标识码:A 文章编号:1009-3044(2025)28-0120-03 开放科学(资源服务) 标
摘要:为应对传统PLC实验教学中逻辑抽象、场景固化及学生工程实践能力培养不足等问题,该研究提出并实践了一套融合MCGS组态软件的教学改革方案。该方案以构建“软件仿真+硬件实操”的虚实结合实验模式为核心,通过设计多层次、项目化的实验内容,实现了PLC底层控制逻辑与上层HMI可视化监控的深度整合。新疆工程学院的教学实践表明,该模式显著增强了教学过程的直观性与交互性,有效提升了学生的系统设计、工程实践及
摘要:针对当前常规轨道伤痕检测中人工巡检效率低、单一传感器灵敏度不足等问题,本文设计了一种基于机器视觉与超声波双模传感的智能轨道探伤小车。车体采用双轨轻质结构,以提高便携性和适应性。视觉端基于YOLOv8模型实时识别轨道断口与锈蚀等伤痕,mAP50达0.791,表明该模型具有良好的检测性能。超声端利用FPGA驱动收发一体式超声波探头,对内部裂缝、小孔等缺陷的检测准确率高。系统支持网页远程控制与数据
摘要: C++程序设计是计算机类相关专业的重要基础课程,在课程教学体系中发挥着承上启下的关键作用。然而,传统C++课程教学模式普遍存在教学知识点繁杂、理论与实践脱节、学生创新能力培养不足等瓶颈,难以满足新工科对高阶能力培养的要求。为此,文章提出一种以科研思维驱动的教学改革方案。该方案以“科研问题转化教学资源、科研方法融入教学过程、科研标准优化评价体系”为核心路径,对教学内容、实践训练和评价机制进行
摘要:随着人工智能技术的快速发展,编程教育在培养学生关键能力中的作用日益凸显。针对C语言课程因抽象复杂导致初学者学习困难的问题,文章提出并实践了一种创新教学方案。该方案深度融合人工智能辅助工具DeepSeek,以模块化的塔防游戏项目为载体,组织C语言核心知识点教学。研究表明,DeepSeek的引入显著优化了教学流程,有效降低了学习门槛,提升了学习体验与效果。在教学实践中,有机融入了课程思政:通过塔
摘要:随着信息技术的迅猛发展,传统的高校计算机实验课程教学中存在内容更新滞后、实践环节薄弱,与企业需求脱节等弊端,且这些弊端日益凸显,已难以满足产业对创新型、应用型人才的需求。该研究立足于产教融合的教育理念,旨在探索高校计算机实验课程教学模式创新的有效路径,提出以企业真实项目为驱动、校企共建课程资源、联合指导学生实践为核心要素的改革思路。结果表明,产教融合是推动高校计算机实验课程教学模式创新的关键
摘要:目前,单片机原理与接口技术教学面临学生兴趣不足、教学方式单一及考核不完善的挑战。为应对这些挑战,该研究引入OBE理念并采用项目式教学法进行改革。在教学模式上,变更为行政班授课并调整教学地点;教学内容围绕MCS-51系列单片机重构,结合项目需求优化;项目式教学分阶段实施,明确师生任务;考核采用多元化评价体系。实践证明,改革有效提升了学生的自主学习意识、课程参与度及创新能力,完善了课程评价机制,
摘要:为应对人工智能时代对高层次人才的需求,研究旨在探索一套提升学生多维度思维认知能力的Python课程教学改革方案。研究首先界定了计算思维、工程思维与创新思维的核心内涵。以此为导向,构建了“教学内容优化—教学方法驱动—大语言模型辅助”三位一体的教学模式,并设计了配套的多元过程化考核评价体系。教学实践结果表明,该改革方案不仅显著提升了学生的学业成绩,更在多项思维能力维度上促进了其发展。研究为人工智
摘要:自然语言处理作为智能科学与技术专业的一门重要课程,具有理论性强、抽象性高的特点。文章结合应用型本科院校背景,在现有传统教学方法的基础上,针对自然语言处理课程进行教学方式改革的探索,通过“双驱双融双促进”的教学方式,借助大数据与人工智能实践教学系统,融合多种教学手段,形成双闭环的教学模式,促进考核方式的转变,建立多元课程考核体系,以提高学生的综合素质。通过课堂改革,旨在吸引学生兴趣、创新教学模
摘要:算法设计与分析课程理论高度抽象、逻辑结构复杂,传统教学模式面临学生认知负荷过重、学习效能不高等挑战。为突破这一教学瓶颈,文章构建了基于雨课堂智慧教学工具的混合式教学模式:通过课前定向推送结构化预习导学材料实现知识前置;课中融合实时交互反馈机制与动态教学调整策略深化认知过程;课后依托智能题库与总结性评估体系巩固学习成效。教学实践表明,该模式使学生核心算法测试的正确率提升了23%,学习兴趣与问题
摘要:针对机器学习课程中存在的理论与实践脱节、学生工程能力薄弱等问题,该文提出以项目式学习为核心的教学改革方案。通过设计“阶梯式”项目任务链,构建“问题探究 —协作开发—迭代优化”三阶段学习流程,结合校企协同育人机制与智能化学情监测平台,实现知识应用与创新能力双重提升。教学实践表明,该模式在促进学生算法实现能力、跨学科问题解决能力及团队协作能力方面取得显著成效,为培养符合产业需求的机器学习人才提供
摘要:为应对数字经济对计算机专业人才的新需求,破解传统课程体系与产业脱节的难题,该研究在产教融合视域下,探索构建面向应用型本科的“数智领航”课程群。该课程群以“能力本位、项目驱动”为核心理念,从八个维度全面探索课程群建设路径。通过在宁夏理工学院的实践探索,该课程群在提升学生工程实践能力与创新素养方面展现出积极成效,为同类专业的人才培养模式改革提供了系统性的参考范式。 关键词:产教融合;计算机专业
摘要:本研究以““1+X”游戏美术设计职业技能等级证书”为切入点,基于“目标设定—内容重构—实施策略”三维框架,探索了动漫制作技术专业“课证融通”的实践路径。在培养目标层面,将传统单一的动漫制作方向拓展为“动漫制作+游戏美术”双赛道的复合型人才培养模式;在教学内容层面,以工作室为实践载体,将证书所要求的核心技能系统性地融入工作室的教学任务;在实施策略层面,构建了“分层选拔—双轨并行培养—考前精准强
摘要:在数字化转型背景下,通信专业的实训教学面临设备更新不及时等挑战。本研究旨在构建基于虚拟仿真技术的现代通信技术专业实践教学体系,以满足新时代对信息技术服务人才的需求。通过遵循系统化建设、功能性设计原则和凸显数字化教学特色,创建“三平台”,进而打造虚实结合的实训环境,构建育训结合的实训体系,并建设校企协同的虚拟仿真教研团队,最终形成一个致力于有效提升学生实践能力的实践教学系统,为职业教育的发展和
摘要:数智技术的飞速发展正引领社会迈入数智化时代,这不仅加速了人工智能(AI) 技术的迭代,也对AI人才的能力结构提出了新要求。高职院校作为AI人才培养的关键阵地,亟须明晰AI领域的技术变革趋势与特征,深刻揭示数智技术赋能AI人才培养模式变革的内在机理。文章在阐释其内在逻辑的基础上,从智慧教育平台构建、教育资源创新、学习动能转换、核心能力发展、沉浸式学习体验强化及增值性评价体系保障6个维度,探索了
摘要:文章以Linux操作系统课程为例,围绕如何实现计算机类专业课程思政的有效融入,创新性地构建了一套以BOPPPS模型与OBE理念为指导的“三环节六阶段”计算机类专业课程混合式教学模式,并以此为核心形成了课程思政教学体系。该模式通过系统性地挖掘课程蕴含的家国情怀、工匠精神等思政元素,将其无缝融入课前、课中、课后全流程。相较于传统混合式教学中存在的思政元素挖掘碎片化、融入过程表层化等难题,凸显了思